Search
Statistics
Current Visitors No : 63
Today Visitors No : 2911
Yesterday Visitors No : 2892
Total Visitors No : 2811496
Today Visitors No : 2911
Yesterday Visitors No : 2892
Total Visitors No : 2811496
Newsletter
Photo Gallery
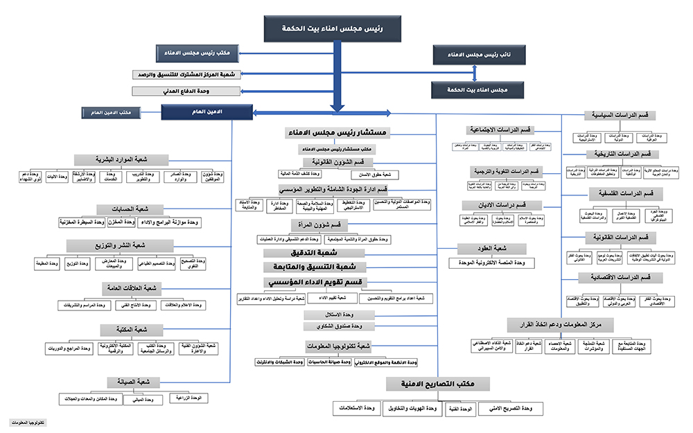
The Structure
Film
Change the value of the Iraqi currency .. Benefits and costs Seminar held by the Department of Economic Studies











